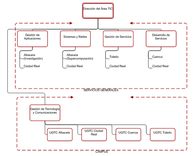
TECNOLOGÍA Y COMUNICACIONES - RECTORADO DE LA U.C.L.M.
TECNOLOGÍA Y COMUNICACIONES - VICERRECTORADO DE ALBACETE
TECNOLOGÍA Y COMUNICACIONES - SERVICIOS GENERALES CIUDAD REAL
Edificio CTIC. Planta Baja
Calle Altagracia, 50. 13071 Ciudad Real
Email: areatic.syr@uclm.es
Teléfono:902.204.100 ext. 92006